PVC下游需求格局
1、PVC下游以管材型材为主
PVC下游制品主要包括两类,一类是硬制品:管材管件、型材门窗、硬片及其他片材,其中管材、型材是最主要的下游需求,占比接近50%,管材作为最主要的下游,需求增速较快。另一类是软制品:地板等板材铺地材料、薄膜、电缆料、人造革、鞋及鞋底材料、软管、玩具等,近年来PVC地板出口需求增加,成为PVC需求增长的新方向。

2、PVC下游集中在华东华南
从国内贸易流向来看,PVC主要从西北、华北流向华东、华南区域,生产和消费区域存在供需错配。由于我国煤炭资源丰富,电石法PVC占比80%以上,产能集中于华北、西北、华中等煤炭资源丰富区域,其中华北区域产量最高,西北区域则有天然的电力成本优势,因此,华北、西北区域PVC产品除了部分用于区域内自给,其余大部门流向华东、华南。除此之外,华东区域同样通过进口国外乙烯等原料加工成PVC。当前由于西部地区地处偏远,运输条件落后,大量的PVC只能通过汽运或铁运送往华东沿海地区。由于运输距离较远,华东华南地区可能存在集中到货等情况。

二
限电对PVC需求影响
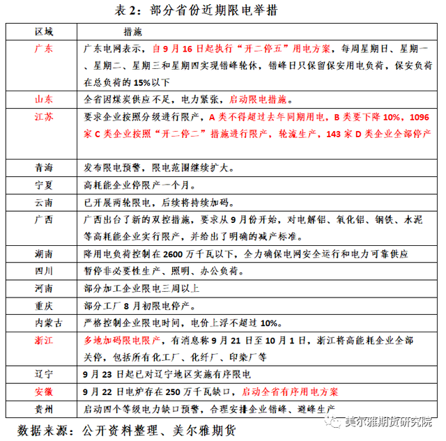
1、下游限电在9月趋于严重
国家发改委在8月17日印发了《2021年上半年各地区能耗双控目标完成情况晴雨表》,通过对比一季度与半年度各地能耗强度预警等级,均为一级预警区域包括青海、宁夏、广西、广东、新疆、云南等六省区,另外福建、陕西、江苏由二级变一级,能耗不降反升的这3个区域同样是后阶段双控重点关注区域。
对于双控,短期最有效的措施就是限电限产,PVC供给端和需求端从三季度开始开工负荷均有下滑,供需双弱延续至今。但从今年PVC行情来看,主要是供应端驱动,西北双控限电引发供给端偏紧。
PVC下游主要需求区域为华南(主要为广东,另有福建、广西)、华东(主要为江苏,另有山东、浙江、安徽),其中江苏和广东都属于能耗一级预警区域,从今年下游限电时间点来看,江苏在9月限电开始收紧,而广东限电则是常态化,这也可以推测是由于广东一季度和半年度均为一级预警区域,因此限电更加严格,在九月实施错峰限电;而江苏是在半年度升级为一级预警,9月江苏限电收紧或是因为需要完成三季度的考核指标。


2、PVC下游开工较为平稳
正如前文介绍,PVC供给端和需求端均存在降负荷现象。由于PVC上游企业只有70多家,供应端集中度较大,且主要集中于西北区域,包括今年双控执行较为严格的内蒙、宁夏、陕西等地,市场参与者对于供应端的情况了解更加清楚。而PVC的下游较为分散,各类型企业接近上万家,需求端对市场反馈相对较慢,并且市面上暂无权威数据去评估需求端损失量。
下游开工率能在一定程度上反应下游的需求情况,但由于样本的统计范围限制,可能并非那么全面,作为参考。根据V风数据显示,近期下游整体开工仍较为平稳,除了华北下游开工有所下滑,华南及华东区域整体开工仍是较为平稳。说明下游暂时受到双控的影响并非那么大,终端刚需仍在,并未因政策因素导致短期开工大幅变化。



3、PVC下游库存连续三周上升
虽然需求端的实际变化情况难以评估,但还可以关注华东及华南仓库库存变化的去印证,仓库数量相对下游企业数量更加透明,样本更具有说服力。华东/华南地区仓库库存变化反应的是PVC到货和出库情况,一般而言,库存减少的速度在一定程度上体现下游制品企业的采购及提货积极性,从而可以推测处下游企业开工情况。
从PVC华东及华南仓库库存来看,9月至今已经连续三周上升,特别是华东库存累库幅度更大一些,华东库存累积主要受到两个方面的影响:一方面PVC价格不断创新高,高价货源导致下游成本压力较大,下游开工负荷的负反馈正逐步体现,另一方面是由于华东区域(主要是江苏)的限电,导致下游开工有所下滑。
9月中旬经历中秋假期,部分下游放假导致开工下滑或许也是造成的库存累积一方面原因,临近十一假期,需要关注终端下游是否进行备货,今年由于限电,不排除下游假期增加的可能,但是节后随着上游减量,市场到货或将继续减少。总的而言,我们认为进入10月,供给端受限仍将存在,而江苏等地限电边际减弱或带来需求改善,库存有降低预期。


期货开户扫描二维码
本文链接https://fy.hncmsqtjzx.com/qhxy/808.html
返佣网









