有色。铜|周度观点

有色。铝|周度观点

有色。锌|周度观点

有色。镍|周度观点

纯碱|周度观点

玻璃|周度观点

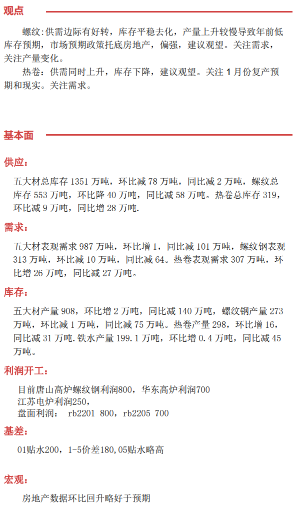
黑色。螺纹|周度观点

黑色。铁矿|周度观点

黑色。焦煤焦炭|周度观点

黑色。铁合金|周度观点

能化。原油|周度观点


能化。甲醇|周度观点

能化。LPG|周度观点

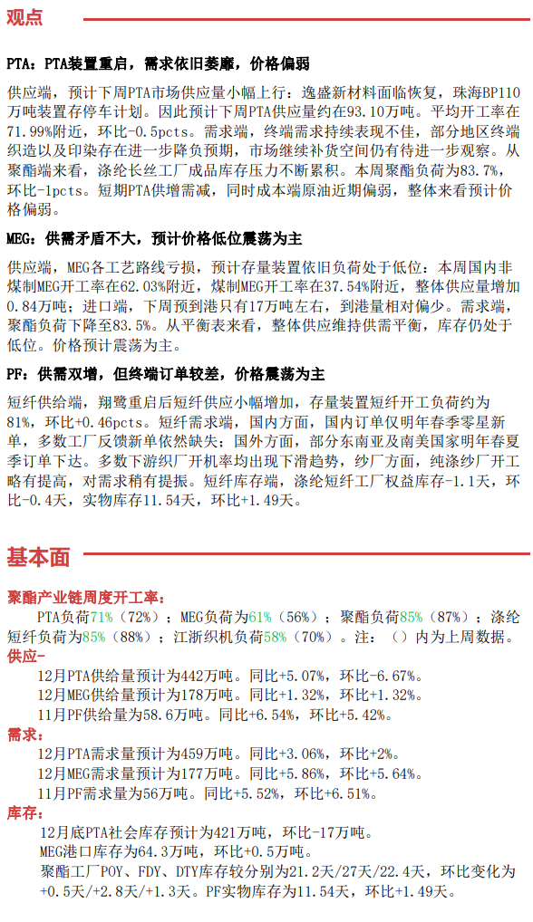
能化。PTA|周度观点

能化。苯乙烯|周度观点

能化。橡胶|周度观点

能化。沥青|周度观点

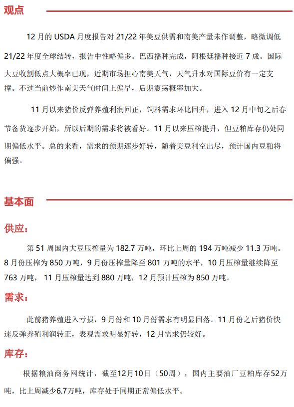
农产品。豆类|周度观点

农产品。油脂|周度观点

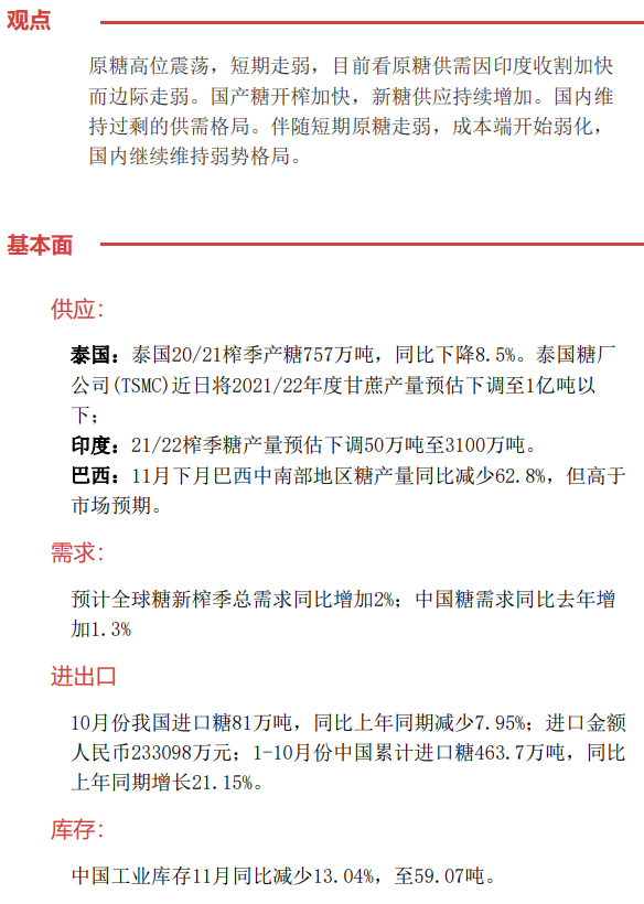
农产品。白糖|周度观点

农产品。棉花|周度观点

农产品。生猪|周度观点

期货开户扫描二维码
本文链接https://fy.hncmsqtjzx.com/qhxy/2862.html
返佣网









