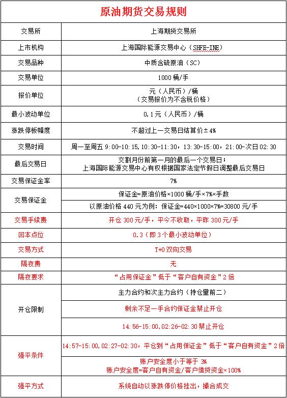
目前国内上市的金融期货有股指期货和国债期货;要交易金融期货,首先要开期货账户,然后再开通金融期货的交易权限。
期货账户开户都比较简单了,找一家正规的期货公司,联系好期货公司的客户经理服务,然后再进行开户,网上办理开户就可以,方便快捷。正规的期货公司在证监会官网或者期货业协会都能查询到。
下面来简单介绍下国内金融期货
股指期货有:

沪深300股指期货(IF);合约乘数每点300元;交易所保证金率为12%;
上证50股指期货(IH);合约乘数每点300元;交易所保证金率为12%;
中证500股指期货(IC);合约乘数每点200元;交易所保证金率为14%;
交易所手续费:开仓和非平今按成交金额的万分之0.23收取;平今仓按万分之3.45收取。
保证金、手续费的计算
沪深300股指期货,以5000点成交为例
保证金=5000×300×12%=180000/手;
手续费=5000×300×0.000023=34.5元/手;
平今仓手续费=5000×300×0.000345=517.5元/手
上证50股指期货,以3200点成交为例
保证金=3200×300×12%=115200元/手;

手续费=3200×300×0.000023=22.08元/手;
平今仓手续费=3200×300×0.000345=331.2元/手
中证500股指期货,以7000点成交为例
保证金=70000×200×14%=196000元/手;
手续费=70000×200×0.000023=32.2元/手;
平今仓手续费=70000×200×0.000345=483元/手
国债期货有:(国债期货手续费是3元/手,日内平仓免费)
2年期国债;交易所保证金率是0.5%;
保证金=100.735×20000×0.5%=10073.5元/手;
5年期国债;交易所保证金率是1.2%;
保证金=100.980×10000×1.2%=12117.6元/手;
10年期国债;交易所的保证金率是2%
保证金=99.800×10000×2%=19960元/手;
交易金融期货需要另外开通权限,要求如下:
一、验资开通方式(开通金融期货需要验资、考试和交易经历)
1、验资:先开普通期货账户,期货账户连续5个交易日可用资金大于50万
2、考试:通过中国期货业协会知识测试80分以上(线上测试)
3、交易经历(二选一):①10笔以上普通商品期货或商品期权实盘交易经历;②10个交易日20笔以上仿真交易经历。
如果期货账户一年内满足50个交易日有成交记录;或者期货账户有棕榈油、铁矿石、PTA、20号胶、国际铜、低硫燃料油、商品期权、原油(非验资开通)其中一个的交易权限,可以免除考试和交易经历,只需要验资50万5个交易日即可开通股指期货。
验资开通最快第七个交易日就能交易金融期货。
二、免验资开通方式
①在其他期货公司开通过金融期货交易权限,重新开户时可以直接勾选中金所开通金融期货。
②股票账户有股票期权(ETF期权)的交易权限,开好期货账户后可以直接申请开通金融期货,不需要验资、考试和交易经历。
③期货账户有原油期货交易权限,且开通原油交易权限为验资开通的,申请豁免验资开通金融期货。只在其他期货公司账户有权限的,需提供证明。
期货开户扫描二维码
本文链接https://fy.hncmsqtjzx.com/qhxy/2221.html
返佣网









