说起期货开户,是每位期货交易员需要面对的首要问题。什么样的期货账户才算是好的呢?这有具体的评判标准吗?答案是一定的!
期货开户需要考虑的主要因素包括以下几个方面:
- 期货公司正规性如何分辨?(保障资金安全)
- 期货交易通道有哪些?(决定交易速度)
- 期货手续费、保证金如何申请到最低?(控制成本)
- 期货手续费“交返“如何申请?(进一步降低成本)
- 后续服务以及经纪人优劣如何判别?(避坑指南)
我将从期货公司正规性、公司评级、交易通道、手续费,保证金、手续费返还,经纪人评判,共七个方面详细介绍。
【1】期货公司正规性
中国期货业协会
中国期货业协会成立于2000年12月29日,协会的注册地和常设机构设在北京。协会最早筹建于1995年,是根据《社会团体登记管理条例》设立的全国期货行业自律性组织,为非营利性的社会团体法人。协会接受中国证监会和国家社会团体登记管理机关的业务指导和管理。 协会由以期货经纪机构为主的团体会员、期货交易所特别会员组成。
附期货业协会网址:
截止目前,交易所登记注册的期货公司一共149家。通过中国期货业协会官网——信息公示查询期货公司的名字。只有期货业协会名单上查询到,才是正规的期货公司。
“期货公司是依照《中华人民共和国公司法》和本条例规定设立的经营期货业务的金融机构。设立期货公司,应当在公司登记机关登记注册,并经国务院期货监督管理机构批准”。
“期货公司不得从事与期货业务无关的活动,法律、行政法规或者国务院期货监督管理机构另有规定的除外。”

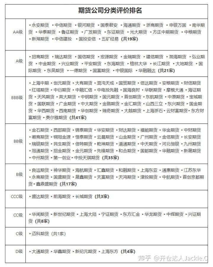
【2】期货公司评级
期货协会根据期货公司的规模,硬件水平,风险管理,客户服务水平,市场的竞争力等等,依据《期货公司分类管理规定》评选,把期货公司分为AAA、AA、A、BBB、BB、B、CCC、CC、C、D、E等5类11个级别。监管当局综合考量所有登记备案的期货公司的实力,评价和确定期货公司的类别。
A类:风险管理能力在行业内最高,能够较好控制业务风险;
B类:风险管理能力在行业内较高,能够控制业务风险;
C类:存在一定风险,但其风险管理能力与其现有业务规模基本匹配;
D类:风险管理能力低,潜在风险可能超过公司可承受范围;
E类:潜在风险已经变为现实风险,已被采取风险处置措施。
目前,AA级期货公司就是国内最高评级公司,开户公司评级选择:
- 尽量选择A级以上的期货公司。高的评级意味着公司软硬件都得到了交易所的认可。交易速度有保障。
- 尽量选择排名稳定的公司。比方说,长期稳定在A级以上的公司。那种今年评级B级,明年A级,后年又掉评级的公司,也可以选择性放弃。
至于手续费,保证金以及手续费返还,这些都不是问题,有实力的经纪人即便AA级的期货公司也能帮申请到BB级公司同样的优惠水平。

【3】期货交易通道
a) 主流交易系统有哪些?
- CTP
- 恒生
- 金仕达(JSD)
- 飞马
最新的交易系统是CTP。
b) 什么是CTP?
CTP,中文全称叫综合交易平台,是上海期货交易所全资子公司上海期货信息技术有限公司开发的快速证券交易系统,以“新一代交易所系统”的核心技术为基础,具有稳定、高速的开放式接口。

交易通道,对于期货T+0来说,一定是越快越好。一般高评级公司交易通道都有保证。关于交易通道,很多交易员都忽略一个因素,那就是物理传输距离。很多顶级抄手,他们会去交易所附近租用机房交易,直接减少物理传输距离。对于我们大多数交易员来说,这不太现实。退而求其次的办法是,选一家总部机房离交易所近的期货公司,也是一个有效的方法。比方说总部在上海,大连,郑州的公司。

【4】期货交易手续费
期货手续费是期货开户时要考虑的最重要因素。主要包括交易所手续费,期货公司加收手续费两个部分。
a) 交易所部分。交易所手续费是交易所统一制定,所有期货公司标准都一样。在交易所官网可以随时查询。具体各大交易所官方手续费查询方式以及查询地址详见下面文章:
b) 期货公司加收部分。期货公司手续费不能低于交易所标准,但却可以在交易所手续费基础上加收2-6倍手续费。目前市场竞争环境比较透明,交易者基本都可以申请手续费在交易所基础上+1分钱。 例如,黄金期货交易所规定收取10元一手,期货公司+1分,那么你最终手续费就是10.01元,以此类推。
特别注意,一些新人去期货公司现场开户,或者通过一些期货软件自助开户(同H顺,东方C富),那么手续费就就可能是交易所基础翻倍了。这个就需要通过经纪人开户帮忙申请到交易所基础手续费+1分。

【5】期货交易保证金
交易所对所有期货品种都规定了各自的保证金比例。保证金越高,对应品种的杠杆就越低。交易所会根据市场运行环境,对保证金做出调整。交易所保证金可以通过期货公司官网查询,或者通过各大期货交易所官网直接查询。具体查询方式和查手续费的方式是一样的,可以参考第【4】点里面链接,手续费边上一般都会附有保证金的比例。
以前,不少公司都可以直接申请保证金加零。由于近年来市场波动率大大提升,期货公司为了加强风控,对保证金加零的审批也提高了要求。开户办理完银期后需要入金验资,所以这个需要开户时询问好申请保证金交易所+0的条件。
【6】期货手续费返还
国内三大交易所实行的是会员制,期货公司相当于交易所的员工。期货公司开发了客户,客户交易产生手续费后,交易所会把部分手续费退还给期货公司,作为期货公司的收入。近年来,由于市场竞争,越来越多的公司把这部分利润拿出来返还,以吸引客户,这就产生了交返。所以一些交易者还在疑问,返还是可能的吗?是不是正规平台?这样期货公司不是倒亏钱?这些问题就可以不用考虑了。期货协会在编的149家期货公司,都没有问题,即便是AA级别的公司现在也是可以申请高比例返还了。但是并不是所有经纪人都有能力与A类以上期货公司合作机会。小经纪人即使有合作大公司,能够申请到的比例也很低。所以你会发现市面上绝大多数经纪人能够合作的只有B类期货公司。对于准备期货开户的朋友,可能的情况下,尽量寻找国内期货顶级经纪人,只有这样才能够让你兼顾交易成本以及交易通道。
附:
交易所返还比例变动公告:

【7】经纪人选择标准
随着国内金融业的发展,期货从业行业人员的队伍也日益壮大。队伍大了,整体素质就良莠不齐了。加之近年来,经纪人和交易者纠纷日益增多,期货协会于今年月出台了新的管理办法,具体见链接:
办法附件细则对经纪人行为做了详细规定。具体内容,开户的朋友了解即可。我为各位提供了几个经纪人选择的注意事项:
1)从业资格证,是评估经纪人最基本要求。无证的,无论说什么,都不考虑。期货协会很快会禁止这类业务员从事期货开发客户了。这类无证业务员不是正规军,他们承诺的条件难以保证,说消失就消失,出了问题也没有地方申诉。
2) 可能的情况下,尽量找内盘大经纪人开户,因为只有他们才有好公司的优惠。目前,AA级、A级期货公司能够达到BB级公司一样的优惠返还力度。同样的折扣,更快的交易通道,对于T+0的期货来说,十分重要。
3) 一位优秀的经纪人是开到好的期货账户重要保证。衡量经纪人是否一流,也可以从其合作公司就能看出。大经纪人往往合作多家期货公司,从AA级到BB级都有资源。在与期货公司谈条件时,他们往往拥有很强的议价权力,可以给客户提供更好的选择。而那些小经纪人,通常合作一两家B类小公司,也没有什么议价权。
4) 经纪人的素质体现在除了办理开户转户这些基本工作,最主要的就是看其返还是否及时,返还报表是否清晰,交易所变动返还比例,是否及时通知。因为这才是各位期友的核心利益所在。开户时一定要明确这点。
最后总结:
期货开户也是一门学问,选一位优秀的经纪人,开一家综合实力高的期货公司,让自己赢在起跑线,最终才可能赢在终点。祝各位交易员期货投资顺利,欢迎交流!
期货开户扫描二维码
本文链接https://fy.hncmsqtjzx.com/qhxy/1838.html
返佣网










